
Dia Mundial da Audição: Futuro de Comunicação para Todos
O Dia Mundial da Audição reforça uma mensagem clara e urgente: a audição infantil garante acesso pleno à comunicação, à educação e ao desenvolvimento social.
Líderes em cuidados auditivos, nossa missão é proporcionar qualidade de vida através de uma audição clara e saudável. Com tecnologia de ponta e uma equipe especializada, oferecemos soluções que transformam vidas.
Agenda uma consulta agora mesmo, clique no botão abaixo e fale com um dos nossos profissionais.
Agenda uma consulta agora mesmo, clique no botão abaixo e fale com um dos nossos profissionais.
Agenda uma consulta agora mesmo, clique no botão abaixo e fale com um dos nossos profissionais.
Nós prometemos fornecer excelente atendimento no que se refere a sua audição.
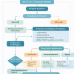
Avaliamos e orientamos tudo sobre perda auditiva, tontura, zumbido e aparelhos auditivos.
Cuidado único para cada cliente, com atenção às suas necessidades
Soluções auditivas avançadas, com os melhores recursos disponíveis.

O Dia Mundial da Audição reforça uma mensagem clara e urgente: a audição infantil garante acesso pleno à comunicação, à educação e ao desenvolvimento social.

Carnaval é temporário. O dano auditivo não O Carnaval acaba na quarta-feira. O dano auditivo pode durar para sempre. 🎭Você já saiu de um bloco

Zumbido no ouvido, conhecido como tinnitus, é uma percepção sonora sem origem externa. Por isso, o zumbido não deve ser ignorado. Ele
Ouça o que nossos clientes têm a dizer! Descubra por que eles nos escolheram e como nossos serviços fizeram a diferença em suas vidas. A satisfação deles é nossa maior recompensa!
Estou extremamente satisfeito com o atendimento e os resultados! Desde o primeiro contato, fui tratado com atenção e profissionalismo. A equipe é dedicada e cuidou de cada detalhe do meu tratamento, me deixando seguro e confiante. Hoje, posso dizer que minha qualidade de vida melhorou muito. Recomendo de olhos fechados para quem busca um atendimento humanizado e eficaz!